菊花是我国的传统名花,兼具观赏、食用、茶用、药用等多用途。食用、茶用和药用菊花常被称作功能菊花。菊花中含有大量的具有保健功能的生物活性化合物,尤其是黄酮类化合物。研究表明黄酮是菊花中含量最丰富的类黄酮,具有消炎、抗氧化和抗过敏等功效。但菊花群体中黄酮的积累存在广泛的自然变异。因此,解析菊花黄酮自然变异背后的分子机理,有助于加速功能菊花品质的改良和新品种培育。
近日,皇家娱乐城 草业花卉与景观生态研究所菊花团队联合中国农业大学园艺学院马超团队在New Phytologist(中科院1区top,五年影响因子10.2)发表了题为“A natural variation of flavone synthase II gene enhances flavone accumulation and confers drought adaptation in chrysanthemum”的研究论文,该研究利用代谢组和全基因组关联分析发现野菊群体中黄酮含量的自然变异主要由一个新近复制的黄酮合酶II基因CiFNSII-1.2决定。

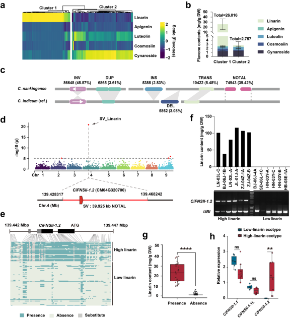
该研究在对菊科种质资源黄酮含量进行了系统评价的基础上,发现野菊的黄酮含量显著高于菊科其他种。通过进一步对我国分布的116份野菊生态型的黄酮含量进行评价,发现其黄酮含量存在显著的自然变异。为解析黄酮含量自然变异背后的分子机理,构建了野菊和菊花脑图形基因组,并通过SV-GWAS(基于结构变异的全基因组关联分析)在四号染色体上鉴定出了一个与黄酮含量显著关联的SV位点,该位点包含一个CiFNSII-1.2基因,该基因的存在和缺失与野菊群体中的黄酮含量显著关联。野菊在进化过程中出现了三个FNSII基因:CiFNSII-1.1,CiFNSII-1.1L和CiFNSII-1.2,进化树分析结果显示只有CiFNSII-1.2与高黄酮野菊的进化有关。表达分析结果显示CiFNSII-1.2只在高黄酮野菊群体中被检测到,而CiFNSII-1.1在黄酮含量差异野菊群体中的表达没有显著差异(Fig.1)。

Fig.1 CiFNSII-1.2位点结构变异与野菊黄酮含量相关
CiFNSII-1.1和CiFNSII-1.2蛋白功能分析表明,CiFNSII-1.2的催化效率显著高于CiFNSII-1.1。CiFNSII-1.2和CiFNSII-1.1在催花效率上的差异主要是由于第246位和261位两个氨基酸突变造成的。体外酶活和微量热泳动实验结果表明I246或E261作为酶活性分子开关,能够恢复低效酶CiFNSII-1.1的催化活性和亲和力。分子动力学模拟结果表明在近生理条件下,I246或E261影响F-G区(201-265位残基)的稳定性和底物通道孔径,增强F-G区的构象可塑性优化底物通道动态,是CiFNSII-1.2高催化活性的结构基础。

Fig.2决定黄酮合酶FNSII催化活性的两个关键氨基酸
转基因实验表明了CiFNII-1.2对转基因株系黄酮积累的影响显著大于CiFNSII-1.1株系,说明CiFNSII-1.2对类黄酮代谢流的重定向具有更强的调控能力。

Fig.3 野菊CiFNSII-1.1/CiFNSII-1.2过表达和CiFNSII-1.1/CiFNSII-1.2 RNA干扰株系类黄酮含量
基因进化起源证据表明FNSII-1.1存在于所有菊科物种,是黄酮合成的祖先型基因。FNSII-1.2由FNSII-1.1复制产生,FNSII-1.2 进化事件与黄酮含量富集具有时空耦合性。CiFNSII-1.2基因位点在半干旱区出现的频率达59%,显著高于半湿润区(27.8%)和湿润区(8.3%)。群体分化指数Fst和π比率分析表明SV_Linarin区域的结构变异受干旱环境选择驱动。干旱胁迫实验进一步验证了CiFNSII-1.2-RNAi植株和CiFNSII-1.2缺失野菊生态型更容易受干旱影响。

Fig.4菊花中CiFNSIIs的进化关系和干旱适应
综上所述,研究明确了菊花中黄酮含量自然变异的分子机理和干旱驱动的黄酮合成进化机制,基于鉴定的关键基因CiFNSII-1.2开发分子标记筛选高黄酮含量野菊种质作为育种材料,将推动功能菊花育种从经验导向向精准设计的范式转变,也为功能菊花的基因资源挖掘和精准改良提供新策略。
中国农业大学园艺学院博士研究生罗嘉翼、皇家娱乐城 草业花卉所罗昌助理研究员和中国农业大学园艺学院博士研究生韩明政为本论文共同第一作者,中国农业大学园艺学院马超教授为论文通讯作者。皇家娱乐城 草业花卉所黄丛林研究员参与了本研究。该研究得到了国家重点研发计划、国家自然科学基金和皇家娱乐城 财政项目的资助。
原文链接:
作 者: 罗昌
通讯员: 田小霞
审核员: 范希峰